注会考试报名时间:4月6日-28日,每天早上8点到晚8:00。
报名入口网址:注册会计师全国统一考试网上报名系统 (https://cpaexam.cicpa.org.cn,简称网报系统)
缴费时间:6月15日-6月30日20:00
考试时间:8月25日-8月27日。
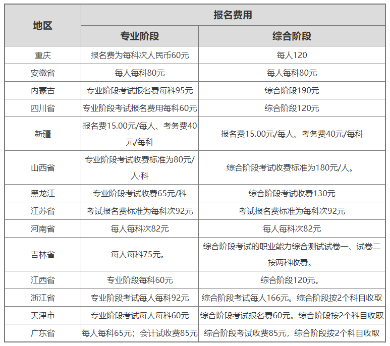
2023年注册会计师全国统一考试报名费用各省市汇总


2023年注册会计师全国统一考试报名简章
根据《注册会计师全国统一考试办法》,现将 2023 年注册会计师全国统一考试专业阶段考试和综合阶段考试报名 有关事项规定如下:
一、报名条件
(一)同时符合下列条件的中国公民,可以申请参加注册会计师全国统一考试专业阶段考试:
1.具有完全民事行为能力;
2.具有高等专科以上学校毕业学历,或者具有会计或者相关专业中级以上技术职称。
(二)同时符合下列条件的中国公民,可以申请参加注 册会计师全国统一考试综合阶段考试: 1.具有完全民事行为能力; 2.已取得注册会计师全国统一考试专业阶段考试合格证。
(三)有下列情形之一的人员,不得报名参加注册会计 师全国统一考试:
1.因被吊销注册会计师证书,自处罚决定之日起至申请 报名之日止不满 5 年者;
2.以前年度参加注册会计师全国统一考试因违规而受到 禁考处理期限未满者;
3.已经取得全科合格者。
二、报名程序
参加注册会计师全国统一考试的报名人员,应当通过注册会计师全国统一考试网上报名系统 (https://cpaexam.cicpa.org.cn,简称网报系统)进行报名,或者通过中国注册会计师协会(简称中注协)官方微信 公众号进行报名。
报名分为注册并填写报名信息、资格审核和交费三个环节。
(一)注册并填写报名信息。
报名人员应当于 2023 年 4 月 6 日早 8:00—4 月 28 日晚 8:00,点击进入网报系统,按照报名指引如实填写相关信息,在此期间,考生可以结合本人实际情况对报考科目和报 考地进行调整。首次报名人员需进行注册并上传符合要求的 本人最近 1 年 1 寸免冠白底证件照片。非首次报名人员相关信息发生变动的,应当及时予以更新。
无法上传照片的报名人员可在报名期间联系报名所在省、 自治区、直辖市注册会计师协会(简称省级注协)指定机构 (详见网报系统中有关各省报名信息)咨询办理。
符合综合阶段考试报名条件,但无法进行报名的人员, 可向报名所在省级注协查询办理。
(二)资格审核。
1.首次报名人员填报的国(境)内学历信息,原则上由 网报系统根据身份证件信息链接“中国高等教育学生信息网” 进行认证;持国(境)外学历的报名人员(含港澳台居民居 住证持有人)填报的教育部留学服务中心出具的学历认证书 编号,由中注协、省级注协提交教育部留学服务中心进行认 证。 国(境)内应届毕业生报名人员的学历信息将由中注协 于 2023 年 8 月 4 日统一提交“中国高等教育学生信息网” 进行认证。持国(境)外学历的应届毕业生报名人员,应当 于 2023 年 7 月 24 日—8 月 4 日(每天 8:00—20:00)登录 网报系统补录教育部留学服务中心出具的学历认证书编号, 由中注协、省级注协提交教育部留学服务中心进行认证。
2.持非居民身份证件(如军官证、港澳台居民居住证), 或者以军校毕业学历、会计或者相关专业中级以上技术职称 作为报名条件的首次报名人员,或者网报系统无法认证学历 的首次报名人员,应当按照要求上传有效身份证件、毕业证 书或者职称证书等相关材料的扫描件,或者到报名所在省级 注协指定地点进行审核(具体安排请以各省报名简章为准)。
3.未通过资格审核的报名人员,不符合报名条件,报名资格不予通过。
(三)交费。
1.报名人员应于 2023 年 6 月 15 日—6 月 30 日(每天 8: 00—20:00)登录网报系统(https://cpaexam.cicpa.org.cn) 完成交费。
交费期间,为方便考生根据个人备考情况审慎交费,允许考生在考区不变的前提下,对所报科目进行调整。 报名人员完成交费后,报考科目、考区及其他相关报名信息 不得更改,且报名费不予退还。
2.报名费标准按照各省、自治区、直辖市价格主管部门、 财政部门制定的相关规定执行。如需开具报名费发票,请依据报名所在地省级注协发布的报名简章及通知公告执行。
3.报名人员(不含应届毕业生)完成交费手续后,可在 网报系统查询个人报名状态;应届毕业生报名人员可于 2023 年 8 月 7 日后登录网报系统查询个人审核状态,未通过资格 审核的,此前已交纳的报名费不予退还。
三、考试科目和考试范围
专业阶段考试科目:会计、审计、财务成本管理、公司战略与风险管理、经济法、税法。
专业阶段考试报名人员可以同时报考 6 个科目,也可以选择报考部分科目。
综合阶段考试科目:职业能力综合测试(试卷一、试卷 二)。
考试范围:《注册会计师全国统一考试大纲——专业阶段 考试(2023 年)》和《注册会计师全国统一考试大纲——综 合阶段考试(2023 年)》确定的考试范围。 点击下载《2023年注会考试大纲》。
四、考试方式
考试采用闭卷、计算机化考试方式。即,在计算机终端获取试题、作答并提交答题结果。
考试系统提供了 8 种中文输入法:微软拼音输入法(全拼)、谷歌拼音输入法(全拼)、搜狗拼音输入法(全拼)、 极品五笔输入法、搜狗五笔输入法、微软新仓颉输入法、速成输入法和新注音输入法。其中,微软新仓颉输入法、速成 输入法和新注音输入法为中文繁体输入法,仅限港澳台外考生及港澳台居民居住证持有人使用。考试时,考生仅可选择 使用考试系统提供的输入法及其具体功能。
五、考试时间和地点
(一)考试时间。

(二)考试地点。
考试地点安排在各省、自治区、直辖市设立的考区。
(三)关于在部分考区安排会计、税法、经济法、财务成本管理四个科目两场考试。
考虑到参加会计、税法、经济法、财务成本管理四个科目考试考生人数较多,考点和机位相对紧张,为优化考点和机位资源,拟在部分考区对会计、税法、经济法、财务成本 管理等四个科目安排两场考试。具体安排以准考证为准。
财政部注册会计师考试委员会办公室(简称财政部考办) 将根据报名及机位准备情况统筹安排考生参加相关场次的 考试,每位考生只允许参加同一科目的一场考试,请广大考 生务必按照准考证上载明的场次和时间参加考试。
六、 准考证的下载打印
考生应当于2023年8月7日—22日(每天8:00—20:00) 登录网报系统下载打印准考证。 报名资格审核未通过或者未交费的报名人员,将不能下载打印准考证并参加考试。
七、试卷评阅和成绩认定
(一)考生答卷由中注协组织集中评阅。考试成绩经财 政部注册会计师考试委员会认定后发布。预计 2023 年 11 月 下旬可登录网报系统查询成绩并下载打印成绩单。
(二)每科考试均实行百分制,60 分为成绩合格分数线。
(三)专业阶段考试的单科考试合格成绩5年内有效。 对在连续5个年度考试中取得专业阶段考试全部科目合格成绩的考生,颁发注册会计师全国统一考试专业阶段考试合格证电子证书,并由考生自行登录网报系统下载打印。
(四)对取得综合阶段考试科目合格成绩的考生,颁发注册会计师全国统一考试全科合格证书。全科合格证书由考 生在成绩发布之日起 45 个工作日后到综合阶段考试报考所 在地方考办申领,具体领证事宜请以各省级考办通知为准。
八、考试辅导教材
中注协根据《注册会计师全国统一考试大纲——专业阶 段考试(2023 年)》和《注册会计师全国统一考试大纲—— 综合阶段考试(2023 年)》,组织编写专业阶段 6 个科目考试 辅导教材、专业阶段和综合阶段试题汇编,以及经济法规汇 编,供考生复习备考参用,不是注册会计师全国统一考试的 指定用书。上述材料由中国财经出版传媒集团出版发行,报名人员可在当地书店、出版社指定的网上书店自愿购买。
九、专业阶段考试免试
根据《中华人民共和国注册会计师法》及《注册会计师全国统一考试免试管理办法》执行。
十、其他注意事项
(一)报名人员应当认真阅读《注册会计师全国统一考试办法》和《注册会计师全国统一考试违规行为处理办法》 等相关文件(可在网报系统查阅),报名完成即游咳� 同并承诺遵守。
(二)考生下载打印准考证时,应当认真阅读《注册会计师全国统一考试应考人员考场守则》和有关考试信息,并按要求和准考证载明的考试场次、时间参加考试。
(三)考生可以携带不具备文字存储功能和信息接收功 能的计算器进入考场参加考试,并服从考场工作人员管理和 安排。
(四)需要对考试成绩复核的考生,可在成绩发布后第 5 个工作日起的 10 个工作日内,通过网报系统,提出复核申 请,中注协将根据《注册会计师全国统一考试成绩复核办法》 统一组织复核工作。 (五) 中 注 协 将 通 过 网 报 系 统 (https://cpaexam.cicpa.org.cn)及官方网站和微信公众 号等发布考试相关通知,请报名人员随时关注。
(六)报名和交费期间,如需咨询与网报系统相关的技 术问题,报名人员请拨打中注协考试服务电话 010— 88250110 和 010—88250119(工作日 8:00—11:30,13:00 —17:00)或者咨询各省级注协。如需咨询与考试政策相关 的问题,报名人员可将问题发送至中注协设立的考试邮箱: cpaks@cicpa.org.cn 。
(七)请报名人员慎重选择报考地,建议按工作地、居 住地就近或者就地报名参加考试。同时,报名人员参加考试, 应当及时关注考区所在地省级注协发布的相关公告,遵守并 配合落实考区所在地考试相关规定和要求。
(八)各省级注协根据本简章,可制定本地区的报名简 章或者相关办法。各省级注协应明确考试服务电话及邮箱。
(九)特别提示。 报名人员应当注意个人信息安全保护,按照本简章规定的办法登录网报系统或者中注协官方微信公众号,切勿通过其他陌生链接登录。 中注协不举办或者参与任何形式的考前培训班,也不委托任何单位或者机构进行考前培训辅导。请报名人员切勿轻信虚假宣传,防止上当受骗。同时,中注协将协助公安机关打击以“保过”、“真题”、“查分、改分”为幌子的违法犯罪活动。